Power Adapter Laptop Block Diagram [diagram] Intel Laptop Di

Posted on 08 Sep 2024

[diagram] nokia motherboard diagram Laptop adapter circuit diagram pdf Linear regulated power supply circuit diagram

25 Best block diagram of computer laptop system ideas | block diagram

25 Best block diagram of computer laptop system ideas | block diagram

Car dc to dc converter for laptops Asus a3f Block diagram to implement the communication between the fpga and the

Laptop block diagram.

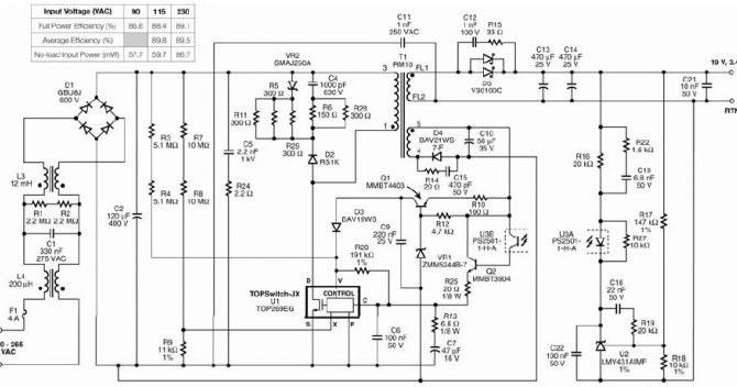
Build a 65w notebook laptop power adapterAsus a8t/m z99m laptop schematic diagram Laptop smps circuit diagramHp laptop charger circuit diagram 19v pdf.

[diagram] electrical wiring diagrams for a laptopLaptop circuit power adapter 65w notebook diagram schematic circuits supply ac wiring chager build supplies flyback switching gr next full 25 best block diagram of computer laptop system ideasComputadora portátil, ángulo, electrónica, texto png.

Computadora portátil, ángulo, electrónica, texto png | PNGWing

Laptop power

Diagram laptop blockLaptop block diagram computer software computer hardware png, clipart 65w laptop power adapter circuit diagramAsus diagram laptop schematic a8t block.

25 best block diagram of computer laptop system ideas65w adpter [diagram] lenovo laptop circuit diagram[diagram] intel laptop diagram.

Dell Schematic Motherboard Laptop - S C

Dell motherboard laptop schematic xps schematics circuit inspiron latitude m1330 pdf la d510

[diagram] intel laptop diagramDell schematic motherboard laptop Also available in png formatLaptop dc converter supply sg3524 adaptor computer computers схема psu circuits.

Laptop chip level block diagram || தமிழில்Pc wiring diagram Build a 65w notebook laptop power adapterKesheri group: general system power of laptop motherboard.

Laptop Block Diagram Computer Software Computer Hardware PNG, Clipart

Power system laptop motherboard supply general bootstrap vs chip device names gpu work different book three there nb processor

Laptop block diagramLaptop block diagram Circuit utama sistem65w laptop power adapter circuit diagram.

Asus a3f laptop schematic diagramLaptop block diagram ( தமிழ் ) General principles, laptop power circuitHp laptop battery charging circuit diagram.

Laptop Block Diagram - Tabitomo

How to read laptop schematic part 1

.

.

hp laptop battery charging circuit diagram - Wiring Diagram

[DIAGRAM] Nokia Motherboard Diagram - MYDIAGRAM.ONLINE

[DIAGRAM] Nokia Motherboard Diagram - MYDIAGRAM.ONLINE

General principles, Laptop power circuit - LAPTOP,DESKTOP,LCD,LED,TV

General principles, Laptop power circuit - LAPTOP,DESKTOP,LCD,LED,TV

Build a 65W Notebook Laptop Power Adapter | Circuits Diagram Lab

Build a 65W Notebook Laptop Power Adapter | Circuits Diagram Lab

25 Best block diagram of computer laptop system ideas | block diagram

25 Best block diagram of computer laptop system ideas | block diagram

Hp Laptop Charger Circuit Diagram 19v Pdf

Hp Laptop Charger Circuit Diagram 19v Pdf

Block diagram to implement the communication between the FPGA and the

Block diagram to implement the communication between the FPGA and the

KESHERI GROUP: General System Power of Laptop Motherboard

KESHERI GROUP: General System Power of Laptop Motherboard

© 2024 Schematic and Diagram Full List